延长魏墙煤业有限公司
交易信息
| 交易单位 | 延长魏墙煤业有限公司 |
| 交易日期 | 2026-02-23 |
| 矿区/厂家 | 魏墙煤矿 |
| 销售/采购 | 销售 |
| 交易模式 | 竞价 |
| 公开/专场 | 公开 |
| 开市时间 | 14:30- |
| 运输方式 | A |
| 交货总量 | 81000 |
| 交货地 | 陕西省榆林市 |
| 交易保证金 | |
| 付款方式 | |
| 交货周期 |


信息来源于:
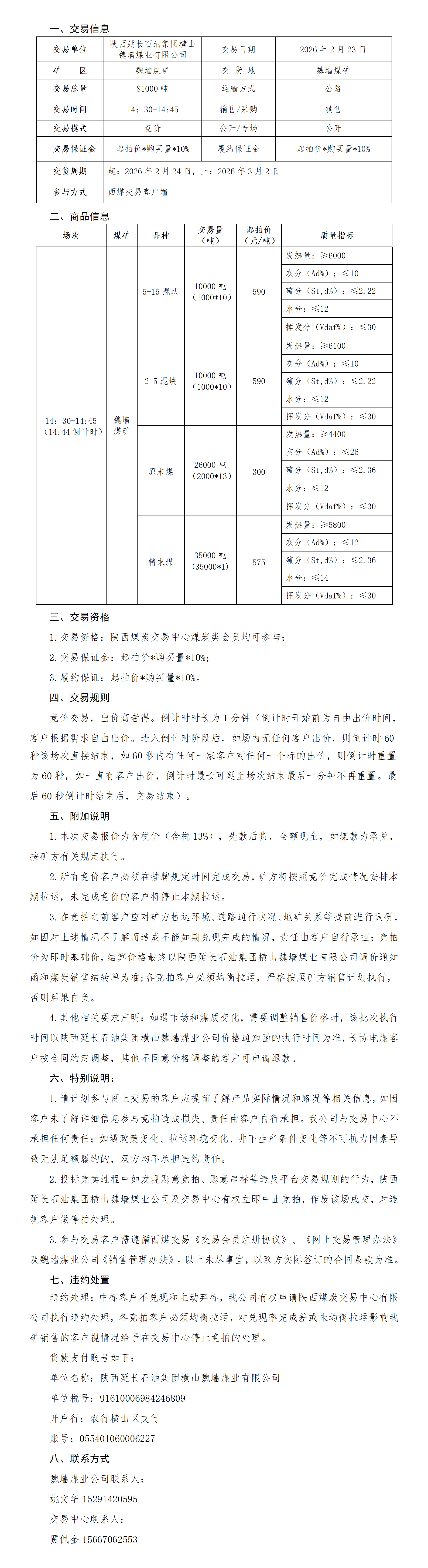
一、交易信息
| 交易单位 | 陕西延长石油集团横山魏墙煤业有限公司 | 交易日期 | 2026年2月23日 |
| 矿区 | 魏墙煤矿 | 交货地 | 魏墙煤矿 |
| 交易总量 | 81000吨 | 运输方式 | 公路 |
| 交易时间 | 14:30-14:45 | 销售/采购 | 销售 |
| 交易模式 | 竞价 | 公开/专场 | 公开 |
| 交易保证金 | 起拍价*购买量*10% | 履约保证金 | 起拍价*购买量*10% |
| 交货周期 | 起:2026年2月24日,止:2026年3月2日 | ||
| 参与方式 | 西煤交易客户端 | ||
二、商品信息
| 场次 | 煤矿 | 品种 | 交易量(吨) | 起拍价(元/吨) | 质量指标 |
| 5-15混块 | 10000吨(1000*10) | 590 | 发热量:W6000 | ||
| 灰分(Ad%):10 | |||||
| 硫分(St,d%):川2.22 | |||||
| 水分:12 |
挥发分(Vdaf%):30
| 2-5混块 | 10000吨(1000*10) | 590 | 发热量:W6100 |
| 灰分(Ad%):10 | |||
| 硫分(St.d%):≤2.22 | |||
| 水分:≤12 | |||
| 挥发分(Vdaf%):30 | |||
| 原末煤 | 26000吨(2000*13) | 300 | 发热量:W4400 |
| 灰分(Ad%):26 | |||
| 硫分(St,d%):≤2.36 | |||
| 水分:≤12 | |||
| 挥发分(Vdaf%):≤30 | |||
| 精末煤 | 35000吨(35000*1) | 575 | 发热量:W5800 |
| 灰分(Ad%):12 | |||
| 硫分(St.d%):≤2.36 | |||
| 水分:≤14 | |||
| 挥发分(Vdaf%):30 |
发热量:W6100
灰分(Ad%):10
10000吨
2-5混块590硫分(St.d%):≤2.22
(1000*10)
水分:≤12
挥发分(Vdaf%):30
魏墙
14:30-14:45
(14:44倒计时)煤矿
发热量:W4400
灰分(Ad%):26
26000吨
硫分(St,d%):≤2.36
原末煤300
(2000*13)
水分:≤12
挥发分(Vdaf%):≤30
发热量:W5800
灰分(Ad%):12
35000吨
硫分(St.d%):≤2.36
精末煤575
(35000*1)
水分:≤14
挥发分(Vdaf%):30
三、交易资格
1.交易资格:陕西煤炭交易中心煤炭类会员均可参与;
2.交易保证金:起拍价*购买量*10%;
3.履约保证:起拍价*购买量*10%。
四、交易规则
竞价交易,出价高者得。倒计时时长为1分钟(倒计时开始前为自由出价时间,
客户根据需求自由出价。进入倒计时阶段后,如场内无任何客户出价,则倒计时60
秒该场次直接结束,如60秒内有任何一家客户对任何一个标的出价,则倒计时重置
为60秒,如一直有客户出价,倒计时最长可延至场次结束最后一分钟不再重置。最
后60秒倒计时结束后,交易结束)。
五、附加说明
1.本次交易报价为含税价(含税13%),先款后货,全额现金,如煤款为承兑,
按矿方有关规定执行。
2.所有竞价客户必须在挂牌规定时间完成交易,矿方将按照竞价完成情况安排本
期拉运,未完成竞价的客户将停止本期拉运。
3.在竞拍之前客户应对矿方拉运环境、道路通行状况、地矿关系等提前进行调研,
如因对上述情况不了解而造成不能如期兑现完成的情况,责任由客户自行承担;竞拍
价为即时基础价,结算价格最终以陕西延长石油集团横山魏墙煤业有限公司调价通知
函和煤炭销售结转单为准;各竞拍客户必须均衡拉运,严格按照矿方销售计划执行,
否则后果自负。
4.其他相关要求声明:如遇市场和煤质变化,需要调整销售价格时,该批次执行
时间以陕西延长石油集团横山魏墙煤业公司价格通知函的执行时间为准,长协电煤客
户按合同约定调整,其他不同意价格调整的客户可申请退款。
六、特别说明:
1.请计划参与网上交易的客户应提前了解产品实际情况和路况等相关信息,如因
客户未了解详细信息参与竞拍造成损失、责任由客户自行承担。我公司与交易中心不
承担任何责任:如遇政策变化、拉运环境变化、井下生产条件变化等不可抗力因素导
致无法足额履约的,双方均不承担违约责任。
2.投标竞卖过程中如发现恶意竞拍、恶意串标等违反平台交易规则的行为,陕西
延长石油集团横山魏墙煤业公司及交易中心有权立即中止竞拍,作废该场成交,对违
规客户做停拍处理。
3.参与交易客户需遵循西煤交易《交易会员注册协议》、《网上交易管理办法》
及魏墙煤业公司《销售管理办法》。以上未尽事宜,以双方实际签订的合同条款为准。
七、违约处置
违约处理:中标客户不兑现和主动弃标,我公司有权申请陕西煤炭交易中心有限
公司执行违约处理,各竞拍客户必须均衡拉运,对兑现率完成差或未均衡拉运影响我
矿销售的客户视情况给予在交易中心停止竞拍的处理。
货款支付账号如下:
单位名称:陕西延长石油集团横山魏墙煤业有限公司
单位税号:91610006984246809
开户行:农行横山区支行
账号:055401060006227
八、联系方式
魏墙煤业公司联系人:
姚文华15291420595
交易中心联系人:
贾佩金15667062553
